PG电子官方网站- PG电子试玩- APP下载富国基金首批8只ETF场内简称统一更名 助力投资者便捷识别
2026-01-07PG电子,PG电子官方网站,PG电子试玩,PG电子APP下载发布公告,宣布对旗下8只ETF产品的场内简称进行集中调整,相关变更自即日起生效,此次调整是对沪、深两市交易所此前发文明确的ETF基金扩位简称规范的积极响应。
首批变更场内简称的8只ETF,共有5只在上交所上市,另有3只为深交所上市ETF,涵盖宽基、行业主题、策略及增强共三大类别。更名后,相关ETF的场内简称均统一采用“投资标的核心要素+ETF+基金管理人简称”的标准化格式,显著提升产品辨识度,有助于投资者更快捷、准确地识别产品属性,提升投资决策效率。
在国内ETF行业发展初期,市场规模有限,命名规则不统一所带来的困扰或许尚不明显。然而,随着近年来我国ETF市场容量持续扩大,ETF数量快速增长,简称不统一带来的问题日益凸显。
这集中表现为两类现象,其一是“同标不同名”,即跟踪同一标的指数的多只产品可能使用截然不同的简称,比如同样是紧密跟踪中证A500指数的ETF,市场上可能同时存在“A500ETF”、“A500指数ETF”、“中证A500ETF”等多种称谓;其二则是“同名不同标”,即看似相同的简称背后,可能对应着完全不同的投资标的,比如市场上共有2只“卫星ETF”,跟踪的却分别是中证卫星产业指数、国证商用卫星通信产业指数,这两只指数仅有25只成分股重叠,权重合计也不过60%。
在此背景下,投资者往往难以仅通过ETF的扩位简称快速区分、识别标的指数和管理机构,增加了不必要的筛选成本与投资决策难度。
针对这一问题,沪深交易所在2025年11月同步发布通知,对ETF产品的扩位简称提出规范化要求,旨在从制度层面终结命名乱象,提升市场透明度和投资便利性。新规明确,ETF扩位简称需严格按照“投资标的核心要素+ETF”的结构命名,并且必须包含基金管理人简称。为确保新规平稳全面落地,监管部门为市场预留了充足的过渡期,要求所有存量产品必须在2026年3月31日前完成名称调整。这一规定不仅为市场各方提供了清晰的执行路径,也标志着中国ETF市场在迈向成熟化、国际化的发展道路上,又一项重要的基础性制度得以完善。
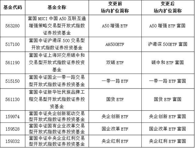
根据公告,富国基金本次完成规范命名的首批产品共计8只,涵盖沪、深两市。相关ETF简称均遵循规范化格式,致力于通过清晰标识投资方向,提升ETF产品的透明度,并帮助投资者解决“选基难”的问题。具体调整体现了以下两方面改进:
首先,是管理人身份的明确化与责任绑定。所有产品均在简称末端添加“富国”字样作为管理人标识,改变了以往部分产品简称中管理人信息缺失的情况,使得产品归属一目了然,不仅便利了投资者识别,更强化了管理人的品牌露出与主体责任意识,让投资者能够更直接地将产品表现与基金管理人进行关联。
其次,是投资要素的精准化与通俗化表达。本次更名并非简单添加管理人后缀,还对部分产品跟踪指数的表述进行了优化,使其核心特征更直观、更符合大众认知。例如,将“双碳ETF”更名为“碳中和ETF富国”,直指其“碳中和”投资主题;将“AH500ETF”更名为“沪港深500ETF富国”,通过将“AH”展开为“沪港深”,清晰直白地标注出其投资范围横跨沪、港、深三地,进一步降低了投资者的理解门槛。
此次ETF命名新规落地,对投资者具有多重积极意义。标准化的命名将显著降低信息筛选门槛,帮助投资者更快速、准确地通过简称识别ETF跟踪的指数及管理人,减少因名称相似导致的混淆与查询成本,这实质上是将选择权交还给投资者,使其能将更多精力聚焦于对指数价值、产品费率、跟踪误差等核心要素的分析上,从而做出更理性、更高效的投资决策。
从行业发展的角度来看,全市场ETF统一命名也是市场走向成熟和理性化的标志,推动行业竞争从名称营销回归到提升产品管理能力、优化费率结构和深化投资者服务等真正体现资产管理能力的本质中去,有助于引导资源向管理能力突出的机构集聚,为ETF市场的长期健康与高质量发展奠定坚实基础。
公开资料显示,作为国内“老十家”公募基金公司之一,富国基金积极参与国内ETF事业,截至2025年年底,旗下共有82只ETF、56只ETF联接基金,ETF数量位居全行业第三。随着2026年3月31日这一监管最终期限的临近,全市场ETF简称规范化工作将进入密集实施阶段,富国基金积极响应并完成旗下首批产品的规范命名,展现了公司从投资者利益出发,主动落实监管要求、顺应行业发展潮流、提升信息透明度的决心,以及与投资者和行业高质量发展同行的长期承诺。


